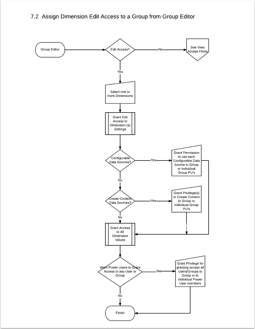
[Group] Edit Access from the Group Editor

RESULT: Group Power Users with Dimensions data source use to have Edit Access to the Dimension Editor.  All Group members gain View access tto all of each Dimension's Values.  Power Users with special Privilege may grant Dimension access to all Users and Groups.

0 Comments

Add your comment

This site is protected by reCAPTCHA and the Google Privacy Policy and Terms of Service apply.