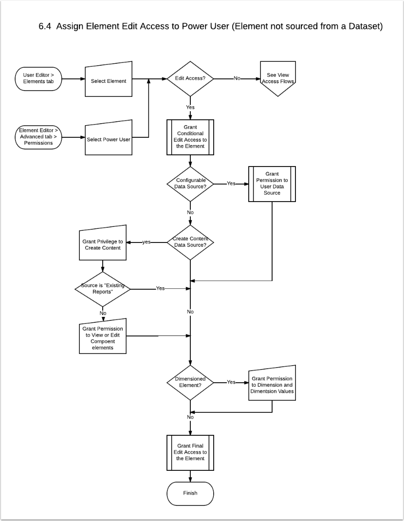
[Power User] Edit Access to an Element
RESULT: Power User has Edit Access to the Element Editor if also has Dimension and/or Component Access

RESULT: Power User has Edit Access to the Element Editor if also has Dimension and/or Component Access
May 12, 2017
0 Comments
Add your comment