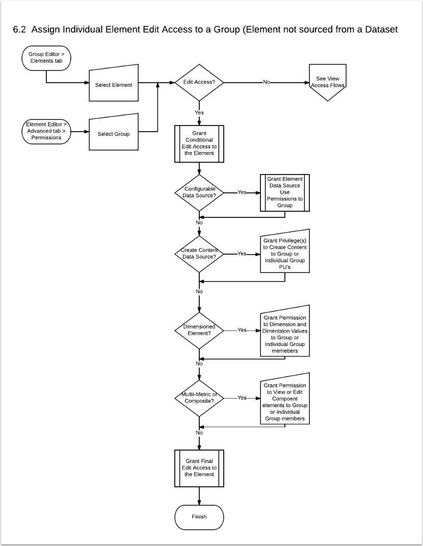
[Group] Edit Access to an Element
RESULT: Group Power Users with all related Privileges and Permissions gain Edit access to the Element. Group Regular Users with all related Permissions gain View access to the Element.

RESULT: Group Power Users with all related Privileges and Permissions gain Edit access to the Element. Group Regular Users with all related Permissions gain View access to the Element.
May 12, 2017
0 Comments
Add your comment