[Group] View Access from the Group Editor
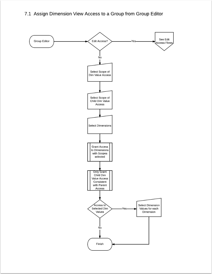
RESULT: Group Memebers receive access to Dimensions and associated Dimension Values based on choices made during the Multi-Select Process.
CAUTION: If "selected" Dimension Values is the scope of access for Dimensions or Child Dimensions, no Dimension Access is avaiable until at least one Dimension Value has been selected for each Dimension.

0 Comments
Add your comment